加須市花崎・学習塾・花崎駅・個別指導塾・自立学習・プログラミング・小学生・中学生
クマガイ塾 加須市花崎の学習塾
Menu
トップ
小学生・プログラミング
中学生
高校生
春期講習
夏期講習
冬期講習
よくある質問
ブログ
クマガイ塾 加須市花崎の学習塾
BLOG
ブログ
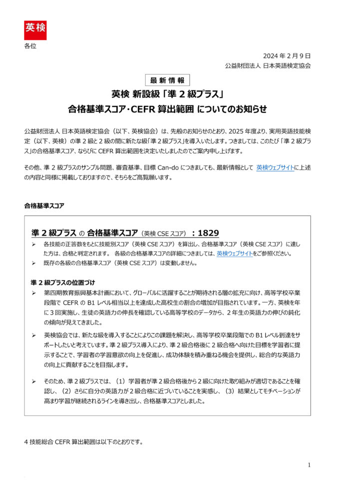
英検準2級プラスの合格基準スコア
英検準2級プラスの合格基準スコア
2024年2月13日
user
https://www.eiken.or.jp/eiken/2025newgrade/
トップ
小学生・プログラミング
中学生
高校生
春期講習
夏期講習
冬期講習
よくある質問
ブログ